Sprachen und Übersetzungen in Vertec
Die Mehrsprachigkeit von Vertec teilt sich in zwei verschiedene Bereiche auf:
Die Mehrsprachigkeit des Programms (Oberflächensprache) ist relevant für die Vertec Bearbeiter. Es geht dabei darum, in welcher Sprache Vertec angezeigt wird.
Vertec ist in Deutsch (Schweiz), Deutsch (Deutschland), Französisch, Italienisch und Englisch verfügbar.
Bei der Auswahl der Oberflächensprache gibt es eine Standardsprache. Diese wird im Dialog über Menü Einstellungen > Sprache ändern... angezeigt und kann vom Administrator gesetzt werden.

Hinweis: Wird die Standardsprache umgestellt, muss der Index für die Volltextsuche neu berechnet werden.
Der einzelne Bearbeiter kann das nun überschreiben, indem er eine andere Sprache aus der Liste auswählt. Mit dem Button Standardsprache verwenden kann er jederzeit wieder auf die Standardsprache wechseln.

Möchten Sie nicht, dass Ihre Vertec Bearbeiter in einer anderen Vertec-Sprache arbeiten, können Sie diesen Menüpunkt mit der Systemeinstellung Allgemein > Sprachauswahl anzeigen ausblenden.
Die gesamte Benutzeroberfläche von Vertec wird in Echtzeit in die Sprache übersetzt, welche hier ausgewählt wird.
Die Übersetzungen sind in einer Übersetzungsdatei gespeichert, welche von Vertec mitgeliefert wird. Sie heisst Vertec.mld und befindet sich im Vertec Installationsverzeichnis.
Der Login-Dialog wird in folgender Sprache angezeigt:
Welche Sprache sprechen Ihre Kunden? - Hier geht es darum, in welcher Sprache Sie mit Ihren Kunden kommunizieren. Das ist für das Erstellen von Berichten relevant.
Es stehen dafür die Sprachen Deutsch, Französisch, Italienisch und Englisch zur Verfügung.
Adressen und Projekte ordnen Sie einer dieser Sprachen zu. Bei der Erstellung von Berichten kann dann automatisch die richtige, sprachspezifische Vorlage gewählt werden.
Ausserdem können Texte für Tätigkeiten, Spesentypen und Auslagetypen etc. in den verschiedenen Sprachen hinterlegt werden (siehe Abschnitt über die MLStrings). Dadurch werden vordefinierte Leistungs-, Spesen- und Auslagentexte etc. in der richtigen Sprache eingesetzt.
An verschiedenen Orten in Vertec kommen sogenannte Multi-Language-Strings (MLStrings) zum Einsatz:
Dabei kann pro Sprache ein Begriff eingegeben werden, welcher auf der Vertec Oberfläche oder z.B. in Ausdrucken angezeigt wird. Zum Beispiel bei den Listeneinstellungen:

Bei NV handelt es sich um den Originalbegriff (Native), welcher übersetzt werden soll.
Für jede verfügbare Sprache kann eine Übersetzung eingetragen werden.
Der Native Begriff wird vom Übersetzungssystem automatisch in die jeweils massgebliche Sprache im jeweiligen Programmjargon übersetzt. Das bedeutet: sollen die Vertec Standardbegriffe verwendet werden, müssen die anderen Sprachen nicht gesetzt werden.
Es gelten folgende Regeln:

Durch Löschen des Begriffs in der aktuellen Sprache wird wieder der übersetzte Begriff (in schwarzer Schrift) angezeigt.
Ab Vertec 6.5.0.9 können via Einstellungen > Customizing Übersetzungen (TranslationItems) direkt in Vertec angelegt und verwaltet werden:

Beim Native Begriff handelt es sich um den Originalbegriff aus Vertec, welcher übersetzt werden soll.
Für jede verfügbare Sprache gibt es ein Feld, in welches die Übersetzung eingetragen werden kann.
Übersetzungen werden wie folgt berücksichtigt:
Um den Originalbegriff (nativer Begriff) aus Vertec zu finden, gibt es verschiedene Möglichkeiten. Bei Ordnern z.B. sieht man ihn in den Ordnereigenschaften. Einfach ist es auch bei Begriffen, die man selbst definiert hat, z.B. Tarifstufen, die man für Mitarbeiter anderer Sprachen übersetzen möchte, oder selbst angelegte Ordner.
Beispielsweise soll der Ordner Bearbeiter in den Stammdaten übersetzt werden. Hier zeigt sich gut, wie der native Begriff von dem auf der Oberfläche angezeigten Begriff abweichen kann. In den Ordnereigenschaften ist zu sehen, dass der Ordner Users heisst. Das ist der native Begriff.

Schwieriger wird es bei Begriffen, die in Vertec definiert sind, wie zum Beispiel die Feldnamen auf den Seiten. Eine bewährte Methode dafür ist, in den eingebauten Seiten-Definitionen von Klasseneinstellungen nachzusehen. Hier ein Beispiel des Objekts Aktivitäten:

Die gesamte Programmoberfläche von Vertec wird in Echtzeit in die Sprache übersetzt, welche aktuell eingestellt ist (siehe Abschnitt Sprachauswahl).
Auf der Oberfläche werden auch gewisse Daten übersetzt: So übersetzt Vertec die Standardanzeige der Objekte (die sogenannte String-Representation) automatisch in die ausgewählte Oberflächensprache, und zwar an folgenden Stellen:
Ausserdem werden Objekte wie Ordner, Abwesenheitstypen etc. übersetzt, wenn Sie eine Eintrag ID (siehe dazu den Artikel Verwendung der Eintrag ID) haben:
Jedes von Vertec standardmässig angelegte Objekt enthält eine Eintrag ID. Das dient dazu, sie von durch Kunden angelegten Objekten zu unterscheiden. Diese werden somit nicht automatisch übersetzt.
Die Idee dahinter ist, Probleme mit Nutzdaten von Kunden zu vermeiden, welche zufälligerweise gleich heissen wie Vertec Standardbegriffe. So würde beispielsweise "PM" im Baum in einem deutschsprachigen Vertec als "PL" angezeigt (weil "PM" vom Übersetzungsmechanismus als "project manager" interpretiert und übersetzt wird).
Um den Namen eines selbst angelegten Objekts trotzdem vom Übersetzungssystem übersetzen zu lassen, kann dem Objekt eine Eintrag Id zugewiesen werden. Wie das genau geschieht, ist im Artikel Verwendung der Eintrag ID beschrieben.
Bei Berichten stehen die Sprachen Deutsch, Englisch, Französisch und Italienisch zur Verfügung. Im Gegensatz zur Vertec Oberfläche ist hier Deutsch nicht in Schweiz und Deutschland aufgeteilt.
Berichte werden wie folgt übersetzt:
Die Felder in Office-Berichten werden automatisch in die jeweilige Oberflächensprache übersetzt, sofern die Begriffe in den Vorlagen übersetzt sind (alle mit Translation versehenen Labels).
Ausserdem kann bei der Registrierung von Office-Berichten ein Häkchen Übersetzung in Projektsprache aktivieren gesetzt werden. Dies hat folgende Auswirkungen:
Sollen auch Daten im Bericht übersetzt werden, kann dies mittels vtcapp.translate(<text>) im Berichtcode geschehen. Die Daten werden dabei immer in die aktuelle Oberflächensprache übersetzt.
Bei Legacy Office-Berichten muss für jede Sprache, welche verwendet werden soll, eine separate Vorlage registriert werden, welche in der jeweiligen Sprache verfasst ist.
Je nachdem, welcher Sprache ein Projekt bzw. eine Adresse zugeordnet ist, wird dann automatisch die richtige Vorlage ausgewählt.
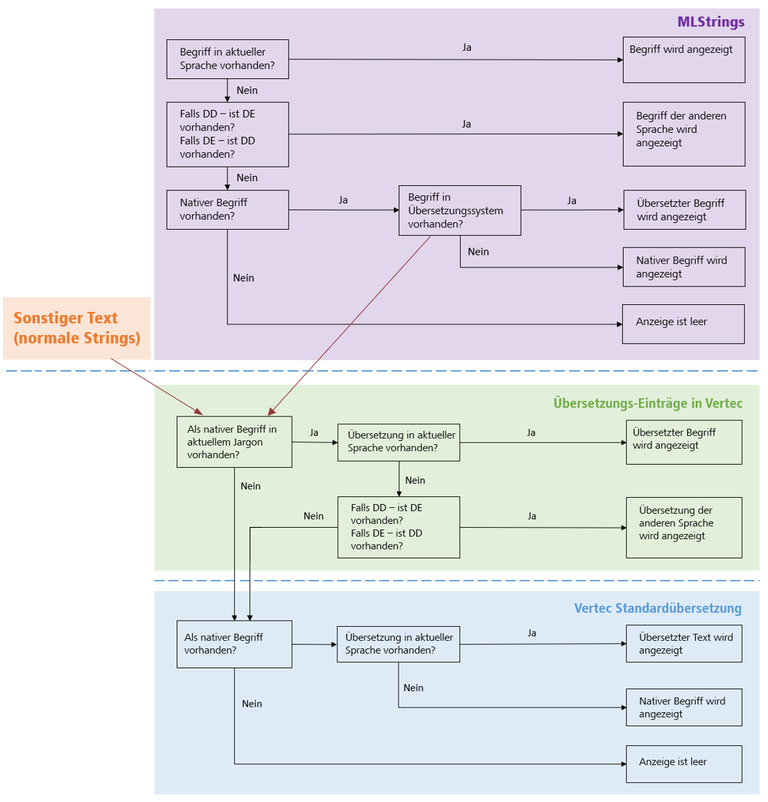
Die Übersetzung erfolgt in der Reihenfolge MLStrings > Übersetzungseinträge in Vertec > Vertec Standardübersetzung.
Handelt es sich um "normale" Strings - zum Beispiel Ordnernamen etc., dann erfolgt die Übersetzung in der Reihenfolge Übersetzungseinträge in Vertec > Vertec Standardübersetzung.
Zur Veranschaulichung des Prozesses, wann wie übersetzt wird, soll folgende Grafik dienen:
